blog
Blogue
Lar Blogue

Os olhos e o cérebro da inteligência: uma análise aprofundada do sistema de controle inteligente da carregadeira de caminhões Gachn.

Os olhos e o cérebro da inteligência: uma análise aprofundada do sistema de controle inteligente da carregadeira de caminhões Gachn.

Nov 20, 2025

Um carregador de caminhões automatizado de alta qualidade depende de uma estrutura mecânica robusta como seus "membros", mas sua verdadeira essência reside em seus "olhos" e "cérebro". Esta semana, vamos explorar o núcleo desse sistema, revelando como o carregador de caminhões da Gachn realiza um carregamento altamente inteligente e não tripulado por meio da colaboração perfeita entre visão 3D, algoritmos de IA e controle avançado.

Nas últimas duas semanas, discutimos os principais desafios do setor e apresentamos a revolucionária solução mecânica de "entrada na carroceria do caminhão". No entanto, para que o braço robótico se estenda com precisão até a carroceria do caminhão e empilhe as cargas perfeitamente, um sistema inteligente de percepção, tomada de decisão e execução é indispensável. É exatamente isso que diferencia a Gachn dos equipamentos automatizados improvisados ​​disponíveis no mercado, tornando-a uma verdadeira "carregadora de caminhões inteligente".

 

I. Olhos Inteligentes: Percepção de Todos os Aspectos para Identificação Clara de Veículos

Tecnologia principal: Sistema de escaneamento 3D LiDAR e reconhecimento inteligente da posição do veículo

Desafios:Grandes variações no estacionamento de veículos: Estacionamento inadequado, desvio da linha central e objetos estranhos no compartimento de carga (como cordas de amarração residuais ou detritos) podem levar a falhas no carregamento ou até mesmo colisões entre equipamentos.

 

Nossa solução:

Modelagem precisa: O equipamento utiliza LiDAR de alta precisão para realizar uma varredura completa do veículo estacionado, gerando um modelo de nuvem de pontos 3D com precisão milimétrica. Este sistema mede automaticamente o comprimento, a largura e a altura do painel lateral do compartimento de carga, bem como a distância do veículo ao solo.

Julgamento Inteligente: Utilizando um algoritmo de detecção inteligente desenvolvido internamente, o sistema analisa os dados da nuvem de pontos em tempo real. Ele identifica automaticamente se o veículo está estacionado dentro da área de carga automatizada permitida e se o desvio da linha central está dentro de uma faixa controlável. Simultaneamente, atua como um "inspetor de qualidade", detectando quaisquer irregularidades no compartimento de carga para evitar empilhamento instável ou mau funcionamento do equipamento causado por objetos estranhos.

Orientação ativa: Se o sistema detectar que o painel traseiro está muito alto ou que a posição de estacionamento está incorreta, ele lembrará proativamente o motorista, por meio da tela, de "abrir o painel traseiro" ou "ajustar a posição de estacionamento", promovendo a interação homem-máquina e garantindo um ponto de partida perfeito para a operação.

 

(Vídeo: Mostrando o modelo de nuvem de pontos 3D do veículo gerado após a digitalização LiDAR, com as dimensões medidas de comprimento, largura e altura marcadas)

 

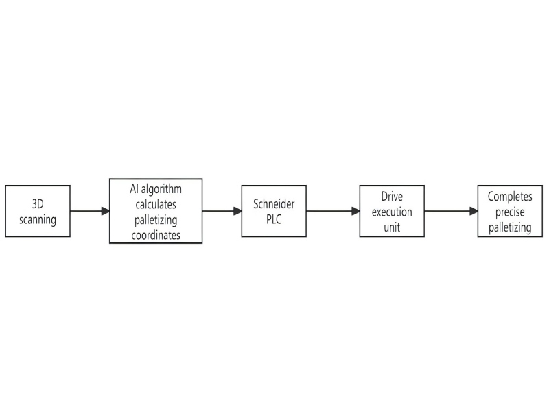
II. Cérebro Inteligente: Planejamento Estratégico para um Caminho de Carregamento Ideal

Tecnologia principal: Algoritmo de paletização proprietário e plataforma de controle de ponta da Schneider Electric

Desafio:Como converter as dimensões conhecidas do veículo e a tonelagem a ser carregada em coordenadas de paletização e trajetórias de movimento precisas, organizadas e estáveis ​​para cada saco de cimento?

Nossa solução:Cálculo Inteligente: Após a aquisição dos dados de digitalização 3D, nosso algoritmo de lógica de paletização, desenvolvido internamente, entra em operação. Com base na tonelagem de cimento a ser carregada e em um modelo matemático, ele calcula automaticamente as coordenadas ideais de aterrissagem para cada saco de cimento e planeja a trajetória de movimentação mais eficiente e livre de colisões.

Estratégia flexível: O algoritmo suporta três modos: empilhamento horizontal, empilhamento vertical e uma combinação de ambos. Ele pode selecionar ou combinar modos de forma inteligente com base nas dimensões da carroceria do caminhão, garantindo um empilhamento compacto e organizado, maximizando o aproveitamento do espaço e facilitando o descarregamento.

Execução precisa:As instruções de trajetória calculadas são recebidas e executadas por um sistema de controle centrado em um controlador de movimento Schneider de 12 eixos de alto desempenho e uma tela sensível ao toque de 15,6 polegadas. A estabilidade e a alta capacidade de processamento do CLP Schneider garantem a sincronização, a precisão e a confiabilidade das ações de todos os servomotores, cilindros e outros atuadores.

Cement loading flowchart

 

III. Redes Neurais: Interconexão de Dados, Viabilizando a Gestão Inteligente de Fábricas

Tecnologia principal: Sistema de gerenciamento de informações de carregamento e interface de nível industrial

Desafio: A máquina de carregamento automatizada não deve ser um silo de informações; ela precisa se integrar perfeitamente ao sistema de gestão existente na fábrica.

Nossa solução: O motorista só precisa passar o cartão ao lado da máquina de carregamento, e o sistema recupera automaticamente as informações de coleta (como cliente, tipo de produto e tonelagem) do sistema ERP, eliminando a necessidade de entrada manual e evitando erros.

Após a conclusão do carregamento, os dados (como o tempo real de carregamento e a tonelagem) são transmitidos automaticamente de volta ao sistema de gestão, formando um circuito fechado e fornecendo suporte de dados precisos e em tempo real para a liquidação financeira e o planejamento da produção.

O equipamento vem equipado de série com uma interface Ethernet, reservando amplo espaço para futuras atualizações da fábrica, visando a Indústria 4.0 e a manufatura inteligente.

 

IV. Base Confiável: Layout Distribuído e Componentes de Nível Superior

Entendemos que até mesmo o sistema mais inteligente requer suporte de hardware estável. Ao contrário dos concorrentes que centralizam a terceirização, o controle e os mecanismos de embalagem, resultando em "pouco espaço para manutenção e dificuldade no tratamento de falhas", a Gachn adota um layout distribuído. Esse layout não só oferece maior estabilidade, como também proporciona amplo acesso para manutenção quando necessário, permitindo a rápida localização e resolução de problemas, reduzindo significativamente o tempo de inatividade e melhorando a eficiência geral do equipamento (OEE).

Conclusão: A verdadeira inteligência reside na perfeita integração de percepção, tomada de decisão, execução e gestão. A máquina de carregamento Gachn é precisamente essa especialista inteligente em carregamento, com "olhos de águia", um "supercérebro" e "membros flexíveis". Ela proporciona não apenas economia de mão de obra, mas também um salto abrangente na qualidade do carregamento, na eficiência da gestão e na transparência dos dados.

 

Deixe um recado

Deixe um recado
Você deseja aumentar o investimento na linha de produção de máquinas de sacos valvulados? Deixe um recado
enviar

Lar

Produtos

whatsApp

contato